image


VRA Bulletin

image

Volume 52

Issue 1 Spring/Summer


Article 6


image


June 2025

Decolonization Methods for Creating Inclusive Technologies

Rachel DeNagy

The Ringling, rachel.denagy@ringling.org


image

Follow this and additional works at: http://online.vraweb.org/ Recommended Citation

DeNagy, Rachel. “Decolonization Methods for Creating Inclusive Technologies.” VRABulletin 52, no. 1 (June 2025). Available at: https://online.vraweb.org/index.php/vrab/article/view/260


This article is brought to you for free and open access by VRA Online. It has been accepted for inclusion in the VRA Bulletin by an authorized editor of VRAOnline.

image

Decolonization Methods for Creating Inclusive Technologies

Abstract

In this article, I show how decolonization methods sourced from Aboriginal database scholarship can address colonial legacies found within Western, art-based institutions and their databases. In this study, decolonization refers to long-term, iterative, fluid practices that are first initiated by acknowledging colonial legacies and are then continued by partnering with communities and imagining alternate, Indigenous-based practices. The Indigenous-based databases analyzed include Mukurtu, a database platform developed for the Warumumgu, an Australian Aboriginal community, and now used by Indigenous communities around the world; Yolŋu Studies, a database used by the Yolŋu people, an Aboriginal community of northern Australia; and the database system of the Vanuatu Kaljoral Senta (VKS), a Melanesian cultural center in the Republic of Vanuatu. With the insights gathered from these databases, I documented and juxtaposed the decolonization practices used in the Museum of New Zealand Te Papa Tongarewa’s database, EMu, and the Museum of Fine Arts Houston’s (MFAH) TMS System using interviews with museum professionals. Te Papa Tongarewa and the MFAH serve as good case studies as they exhibit decolonization characteristics and practices from two different phases of decolonization: during and after recognizing colonial legacies. Key insights from this study include that an institution’s colonial legacies must first be acknowledged before cataloging processes can be altered to apply the methods and practices of Indigenous databases. Although conflicting opinions exist regarding whether a database can truly be decolonized, this article provides methods for professionals to address and repair records with legacy data to better represent and serve their communities.


Keywords

Decolonization, Databases, Legacy Data, Community Involvement


Author Bio

Rachel DeNagy is the Collections Data Administrator at The Ringling, The State Art Museum of Florida.


image

This feature article is available in VRA Bulletin: http://online.vraweb.org/vrab


Introduction

Abolition is a movement to end systemic violence, including the interpersonal vulnerabilities and displacements that keep the system going. In other words, the goal is to change how we interact with each other and the planet by putting people over profits, welfare over warfare, and life over death.”1 – Ruth Wilson Gilmore

Ruth Wilson Gilmore’s work on abolition of the US prison system offers a guiding principle for decolonizing an institution and its technologies and is the ideological basis for this article. Similar to Gilmore’s efforts to combat systemic violence, I document seven methods present in Aboriginal Australian and Indigenous Peoples’ databases to assist Western professionals in decolonizing their databases that perpetuate residual colonial oppressions. Indigenous communities have been affected by many forms of oppression that have resulted in cultural erasure and silence. Although their colonialist legacies manifest differently, Indigenous peoples, Aboriginal Australians, and First-Nations peoples similarly unite their efforts amongst their communities to confront these legacies. At the heart of all museums, their databases, cataloging practices, and other functions, are their local communities. I argue that the methods used in Aboriginal databases can be disseminated as decolonization methods for Western institutions.2 Thereby these methods of decolonization become ways to care for communities by repairing relationships. By describing how decolonization methods arise in databases used by Western institutions with colonial origins, museum and cultural heritage professionals can be empowered to translate these findings to their own institutions.

Decolonization and Abolition

By highlighting interpersonal connection as a means of combatting systemic violence, Gilmore demonstrates the significance of individual action for systemic change. Similarly, to end the systemic violence of colonialism in museums, people and their overall welfare must be valued above profits to ensure a human-centered, care-based praxis. The word, decolonization, refers to long-term, iterative, fluid practices that center perspectives of Indigenous cultures and de-center the dominant settler colonial perspectives in the institutional context of western museums. Decolonization is initiated by acknowledging colonial legacies and is continued by partnering with communities and imagining alternate, Indigenous-based practices. Decolonization is a part of the ongoing work to rectify the damage caused by colonialism.3 Used as a verb, decolonization refers to the action necessary to rectify the damages caused by colonial legacies in museums. Reorienting one’s perspective can lead to institutional changes, leading to new or updated policies that reify decolonization strategies. This article offers a re-oriented perspective of colonial legacies, database development, and cataloging practices by applying Indigenous ontologies or worldviews present in Indigenous and Aboriginal Australian databases.4

Gilmore studies the impact of the American incarceration system and the inequities it perpetuates. She calls for abolition of this system as a means of radical intervention to bring about institutional change.


image

1 Ruth Wilson Gilmore, Abolition Geography: Essays Towards Liberation (London: Verso Books, 2022), 20.

2 Michael Christie and Helen Verran, “Digital Lives in Postcolonial Aboriginal Australia,” Journal of Material Culture 18, no. 3 (2013): 306.

I use the phrase “Aboriginal databases” to describe databases created for and used by Aboriginal communities. This phrase creates a verbal distinction between databases in Western public institutions and the database technologies used in Aboriginal communities.

3 Linda Tuhiwai Smith, Decolonizing Methodologies: Research and Indigenous Peoples, 3rd ed. (London: Bloomsbury Academic, 2022), 43.

4 Michael Christie and Helen Verran, “Digital Lives in Postcolonial Aboriginal Australia,” Journal of Material Culture 18, no. 3 (2013): 306.


Gilmore’s abolition theory informs the perspective of this article and also models the type of institutional reorientation required for success in decolonization. Defined by Gilmore, abolition resists division from class struggle and refuses power difference combinations.5 These actions, when combined, renew efforts to care for and to assist vulnerable communities, meaning those who lack political influence and are more susceptible to the effects of economic and class division.6 Gilmore’s abolition theory parallels my description of decolonization efforts. These efforts involve intervening in historical structures and Western ideological divides to Indigenize those spaces through institutional technologies that support inclusive and participatory practices. Incorporating Indigenous ontologies addresses the historical oppressions of cultural segregation. Gilmore sees abolition as both the context and content of struggle. Decolonization similarly provides a context for change allowing for new systemic practices.7 Decolonization discussions are reoriented toward the articulation of Indigenous priorities in databases. This reorientation re-envisions both cataloging practices and the relationships between a museum database and the other departments in that museum. I argue that to decolonize databases in Western museums and art galleries, which have origins in European collecting practices, the institution’s colonial legacies must first be acknowledged before incorporating the methods present in or applied to databases developed for Aboriginal Australian communities and Indigenous communities.8

Literature Review

My article is informed by the rich scholarship of Indigenous scholars as well as the intersection of the two fields of my education: art history and museum studies. My approach to decolonization is based upon Ruth Wilson Gilmore’s position on the importance of vulnerability in academia, Jessica Tai’s concept of “cultural humility,” and Marisa Elena Duarte and Miranda Belarde-Lewis’s hope-based process of “imagining”. Gilmore’s book, Abolition geography: Essays towards liberation, establishes an ethical framework for abolition that uncovers inequitable social systems and advocates for those who are in vulnerable positions.9 Tai reveals how cultural humility “emphasizes the need for process-oriented approaches that are iterative, flexible, and acknowledge the inherent biases that impact both our everyday work, and the structures from which that work is carried out.”10 Museum professionals concerned with decolonizing their collection databases can build upon or alter the existing knowledge framework and revisit their cataloging practices. Duarte and Belarde-Lewis’s methodology of imagining is the basis of my efforts to formulate an approach where alternative cataloging possibilities are assumed to exist.11 Duarte and Belarde-Lewis propose five techniques as the basis of imagining: understanding how colonization works, identifying means to decolonize, spreading awareness of Indigenous epistemologies, building deep domain knowledge, and designing experimental systems.12 Duarte and Belarde-Lewis are Indigenous information scientists. They propose ideas and practices in institutions so


image

5 Gilmore, Abolition Geography, 41.

6 Ibid., 34.

7 Ibid., 42.

8 I use the term Western museum and gallery institutions to refer to museums and other collecting institutions that are located in the U.S. and Canada, which have their origins in European collecting and exhibition practices.

Christie and Verran, “Digital Lives in Postcolonial Aboriginal Australia,” 300.

Aboriginal peoples or Aboriginal Australians are Australia’s first people who live in individual communities across the continent.

9 Gilmore, Abolition Geography, 42.

10 Jessica Tai, “Cultural Humility as a Framework for Anti-Oppressive Archival Description,” in Reinventing the Museum: Relevance, Inclusion, and Global Responsibilities, edited by Gail Anderson (Lanham, MD: Rowman & Littlefield, 2023), 350.

11 Marisa Elena Duarte and Miranda Belarde-Lewis, “Imagining: Creating Spaces for Indigenous Ontologies,” Cataloging & Classification Quarterly 53, no. 5–6 (2015): 679.

12 Ibid., 687.

that practitioners of Indigenous knowledge become partners in approaching knowledge design.13 The process of addressing colonial legacies is described by curator, professor, and scholar of Indigenous art, Kathryn Bunn-Marcuse, as the act of unsettling academia and museums.14 Unsettling involves an awareness of colonial legacies and a commitment to active listening, learning, and acting. The actions of unsettling are signs of respect for Indigenous priorities. I support the unsettlement of Western institutions by analyzing existing colonial legacies, examining how they affect database development in art-based institutions.

Colonial Legacies in Museums

To decolonize institutions and their technologies, the origins of perpetuated legacies must be understood. The history of museums interconnects with colonialism which is the process of dominant nations settling and taking over foreign lands, resources, and intellectual property of Indigenous peoples. Western institutions have upheld this dominant, yet non-universal, narrative which describes the founding stories of a settler state and its public institutions. Scholars address the historically one-sided narrative by reanalyzing and reinterpreting settler histories. The reinterpreted information is gleaned from collections, archives, and databases according to ethical research practices and then allows the ignored histories to be brought forth and acknowledged. I present existing colonial legacies and their origins that require acknowledgement before implementing decolonization practices. I relay a brief history that is mainly sourced from the works of Indigenous scholars to convey imperial actions through a multi-perspective lens.

Today’s Western museums originated in the sixteenth and seventeenth century collecting practices of European royalty and nobility and their curiosity cabinets or Wunderkammern. Moving into the eighteenth century, European scholars and the wealthy developed collecting practices and collections. Eileen Hooper-Greenhill describes how collectors in the sixteenth century developed cabinets to bring together “a number of material things and arranging them in such a way as to represent or recall either an entire or a partial world picture.”15 Objects featured in curiosity cabinets were chosen for their relative sameness as specimens of a type, or for their exquisite, rare, or exotic nature. Collections developed with the influx of objects from trade and exploration, and later, field collecting, archaeological exploration, and appreciation of artistic skill. In the eighteenth-century, known in European tradition as the Age of Enlightenment, scholars sought to collect and then display specimens in cabinets to create new knowledge. Scholars and other avid collectors acquired objects that embodied their version of the world. These powerful and wealthy members of Western society only represented the tastes and interests of a minor portion of general society. As European collections proliferated in the eighteenth century, different arrangements of object types became apparent, such as relating to the arts or pharmaceutical, archaeological, anthropological, and botanical studies. Collecting practices have continued throughout the centuries, resulting in numerous collections or curiosity cabinets that have been donated or purchased for use in museums. This imbalance of representation was engrained into collections and eventually in exhibitions and serves as the foundations of colonial legacies still perpetuated today in the institution and its technologies.

Historic methods of collecting and organizing objects resulted in the perpetuation of colonial ideologies in the Western narrative held by Western institutions. These results include stereotyping, cultural assumptions, and categorical nomenclature. Although colonial narratives are being acknowledged, there


image

13 Ibid., 686.

14 Kathryn Bunn-Marcuse and Aldona Jonaitis, Unsettling Native Art Histories on the Northwest Coast (Seattle: University of Washington Press, 2020), 4.

15 Eilean Hooper-Greenhill, Museums and the Shaping of Knowledge (London: Routledge, 1992), 78.

are wide gaps in knowledge regarding histories, object care, and an object’s origins – waiting to be filled. For Ruth Wilson Gilmore, silences are the gaps in archives which no longer remain silent due to the work of contemporary historians in uplifting the missing narratives. Addressing these gaps requires close analysis and a reorientation of one’s position in connection with the past. Colonial ideologies perpetuate these gaps in institutional narratives. However, museum professionals are working to go beyond the limiting Western narrative by presenting the broader impacts of the legacies in the institution in curation, collections management, and museum administration.

For the dominant settler narrative in the United States, settling upon Indigenous lands was historically told from the perspective of the colonizer. The narrative avoids laying blame for the negative consequences to Indigenous peoples caused by the settler population. The narratives relayed in academia, regarding Indigenous histories, grounded in the oral tradition, were often dismissed. The method of remembering and passing along stories through oration was seen as untrustworthy; the written word was seen as more valid. From their socio-cultural position, Indigenous peoples question the position of museums as arbiters of truth and the efforts of Western professionals to decolonize an inherently colonial institution.16 Commonly upheld narratives and practices affect those whose voices are represented by Western institutions and negates alternative voices that oppose the Western narrative, but these excluded Indigenous voices have never been completely silenced. Exclusions will continue to occur if institutions promote the same narrative that lacks any diversity in their collecting and exhibition practices.

Colonial Legacies in Databases

Databases are extensions of an institution’s framework and reproduce the colonial method of organizing objects hierarchically according to the preferences of the collector or of Western society. The card catalog method of organizing information through a Western understanding of the material still exists in databases.17 Acknowledging colonial legacies in databases is important because the technology may be a site where the public first encounters an object – a painting, a specimen, or a piece of cultural heritage. The decolonization process may be limited by a number of factors, including funding, number of collections staff, time allotted to decolonization, and more. The ability to implement decolonized practices is also limited by the available technology and by the type of language, such as English or French, used in data fields.

Decolonizing databases involves understanding how colonial ideologies affect cataloging practices, including the nature of cataloged information for historic or modern collection materials. Institutional technologies, specifically databases, are shaped by colonialist ideologies stemming from organizational methods, such as card catalogs, in the 1960s. As archaeologists or art collectors began to amass field material or fine art pieces to grow their collections, a method of documenting and organizing associated information became necessary. Card catalogs arose from this need. Databases replaced card catalogs in the 1980s as methods of organization were optimized with computational technology. Digitizing card catalogs and object records improves findability, but digitization may replicate colonial biases and previous hierarchical structures of knowledge.

Western hierarchical organization methods and the categories used still impact cataloging and database structures today. An example of colonial legacies perpetuated in collections practices is the process of organizing objects according to Western cultural hierarchies. Objects are understood through a tiered,


image

16 Glenys Ong Echavarri, “Decolonizing Museums: Perspectives from Indigenous Museum Professionals,” MuseumsForward

(2021): 1, 3.

17 Hannah Turner, Cataloguing Culture: Legacies of Colonialism in Museum Documentation (Vancouver: UBC Press, 2020), 211.

hierarchical structure that reflects Western beliefs, values, and preferences. Works are divided physically and ideologically in collections, and this division is then replicated in exhibitions. The origins of art museums’ method of organizing by culture or by geographic area derive from the practices and ideologies of ethnographic institutions. In ethnographic collections, works are commonly organized first, by culture area, and second, by object type – a practice stemming from museum-based anthropologists, according to Sherry Farrell Racette.18 Racette is critical of the culture area concept, because the category “has difficulty in accommodating the notion of movement and seeks to confine entire nations within distinct environmental regions.”19 Categories, more than just culture area, have difficulty in accommodating other ontologies or ways of understanding the world. Art museums similarly organize objects by culture area, by discipline, or by material or object type. However, in the last two decades, institutions have shown innovation by breaking down ideological and physical barriers between disciplines, such as art and science.

Collectors or collection managers perpetuate the erasure of culture by organizing data using their own language, typically English, rather than the language of the object’s country of origin. As settlers and their practices of collecting and documenting information became established, explorers, archaeologists, and other privileged men and sometimes women advantaged their self-given right to name.20 The dominant settler language biased the technologies used. Michael Christie, a database developer, comments on the assumption that the users’ first language is English and that computers “expect people to read and write only in English.”21 Large-scale database companies cater to and prioritize English speakers, because that is the primary user base. The assumption that users will speak English is thus engrained into how it is employed.

Language is vital to data management for documenting and safekeeping the information associated with objects. However, employing a settler nation’s language in categorizing, naming, and describing objects can also enact colonial practices of power and cultural erasure. As collectors acquired objects, their language was used to implement names and methods of standardization. Christie captures the nuance of an Indigenous language in his description of Yolŋu, an Indigenous community living in the Northern Territory of Australia. A word may be a person’s name, a place name, a ceremonial act or object, or a connection between land and wind, or people and totems. Christie believes that naming an object makes it locatable materially and conceptually, but he cautions against the tendency to assume that the world, or that any database, is objectively structured. The National Library of New Zealand is experiencing legacy issues regarding incomplete descriptions, affected by the use of English. Emma Roache used the example of a tīvaevae which was originally cataloged as “a handmade large rug of local design.”22 This description hindered findability due to its inaccuracy and its inapplicability to Māori terminology.23 Although the English language is spoken around the world, the vocabularies and terms used in databases cannot fully satisfy or capture the full depth and meaning of other languages.

In “The Computerization of Material Culture Catalogs,” Hannah Turner describes how numerous issues arise when resolving colonial legacies in databases. This is due in part to physical limitations and


image

18 Sherry Farrell Racette, S. A. Corbiere, and Crystal Migwans, “Pieces Left Along the Trail: Material Culture Histories and Indigenous Studies,” in Sources and Methods in Indigenous Studies, edited by Chris Andersen and Jean M. O’Brien (New York: Routledge, 2017), 225.

19 Ibid.

20 Hope A. Olson, The Power to Name: Locating the Limits of Subject Representation in Libraries (Dordrecht: Springer, 2002), 35.

21 Michael Christie, “Words, Ontologies and Aboriginal Databases,” Media International Australia 116, no. 1 (2005): 57.

22 Emma Roache, “Updating the Language We Use to Describe Our Collections,” National Library of New Zealand, February 27, 2024, https://natlib.govt.nz/blog/posts/updating-the-language-we-use-to-describe-our-collections, accessed March 6,

2024.

23 From a Western perspective, a tīvaevae is comparable to a quilt rather than a rug.

constraints imposed by “record-keeping technologies.”24 Physical limitations and constraints include outdated technology and technological expertise needed to migrate data to newer systems. Lisa Gitelman also cautions society to be aware of the notion of “raw data,” meaning data that is transparent and neutral. Gitelman concludes that all data is subjective due to the necessity of data requiring decision making and input from a human user.25 The structure of databases and the data they contain are implicated in the web of colonial legacies in an institution’s curatorial and collecting guiding approaches, but all is not lost – at least not yet.

Methods

To formulate the theoretical basis for the translatable decolonization methods, I first looked to the rich scholarship of Indigenous historians who are reanalyzing narratives related to the arts and to museums. Indigenous scholars such as Nancy Marie Mithlo, Sherry Farrell Racette, and Amy Lonetree, pinpoint specific concepts and historical biases that require attention. Mithlo comments upon the current state of the art history field in tandem with remaining colonial legacies. Racette addresses the biases present in museum spaces, such as the organization of collection storage spaces. Amy Lonetree formulated the decolonizing methodology for museums by detailing historical oppressions of Indigenous peoples in academia and offering solutions and alternate perspectives. This scholarship is vital to understand how to best address colonial legacies in public institutions.

Then, to document methods for developing decolonized databases, I analyzed the scholarship of database developers who partnered with Indigenous and Aboriginal Australian communities to create inclusive technologies. Current decolonization scholarship surrounding databases focuses on the digitization, cataloging, and Intellectual Property work accomplished by Aboriginal Australian and Indigenous communities. Authors addressing these efforts include Michael Christie, Kimberly Christen, Haidy Geismar, and William Mohns. I use the scholarship surrounding database development and the improvement of cataloging practices as inspiration for the decolonization of Western databases. The Indigenous database systems, Mukurtu, VKS’s database, and Yolŋu Studies, offer alternate frameworks and new cataloging methods that can be applied to Western databases to potentially inspire a new generation of database technology.

To ensure the applicability of the decolonization methods, I conversed with current professionals at the Museum of New Zealand Te Papa Tongarewa and The Museum of Fine Arts, Houston. Interviews were conducted through semi-structured conversations, tailored to suit each institution and their current collections efforts. The conversations provided the basis for current cataloging practices employed in museums. Information gleaned from the conversations supported the viability of applying the decolonization methods in other Western collecting institutions. I support the translatability of these methods by describing how they arise in databases used by Western institutions with colonial origins.

These interviews offer a glimpse of the current state of decolonization in a national museum and an art museum. Te Papa and MFAH professionals revealed how, at the heart of all museums, their databases, cataloging practices, and other functions, are local communities.

Findings

The elements of decolonization that were evident throughout the scholarship and that are found to be


image

24 Hannah Turner, Cataloguing Culture: Legacies of Colonialism in Museum Documentation, 164.

25 Lisa Gitelman, Raw Data Is an Oxymoron (Cambridge, MA: MIT Press, 2013), 2.

translatable are community involvement, Indigenous ontologies, tiered access, data sovereignty, attribution, language, and findability. These methods are applicable to cataloging practices for past and future records in any institution.

Community Involvement

Aboriginal Australian and Indigenous databases are unique because community participation and contributions are central to developing the interface and populating the system. Personal contributions signify ultimate data and intellectual authority. Such contributions include images, recordings, and knowledge. Participants catalogue their knowledge and create multimedia records in Yolŋu Studies, which is designed to safekeep traditions, knowledge, and multimedia records for future use.26 In safekeeping their heritage, Yolŋu users create connections visually, physically, digitally, or orally between records through their stories and their Yolŋu words. When Yolŋu users create digital records, their ontologies or ways of organizing and understanding information are then incorporated into the database by encoding and developing connections present in Aboriginal Australian knowledge for their own content.

Indigenous Ontologies

Ontologies are a set of concepts that reveal relationships between entities. When Aboriginal Australian and Indigenous community members contribute information to a database, they incorporate alternate ontologies or methods of structuring information into that database, effectively decolonizing it.

Aboriginal Australian and Indigenous databases further incorporate Indigenous ontologies through the fluidity of metadata structures that contemporarily capture the changes of their culture. A fluid ontology, which is a flexible knowledge structure, aligns with the multi-relationality and fluidity of Indigenous worldviews. Western databases may inhibit or limit the connections created between records due to the typically regulated access of the technology, assigned to only collections managers and curators at the institution. In Aboriginal Australian and Indigenous databases, fluid ontologies result from community members cataloging their data to document changes in their culture. The act of cataloging data results in the spontaneous development of relationships between records. Aboriginal Australian and Indigenous peoples reclaim space and assert their Intellectual Property rights by integrating their worldviews into databases. Rather than databases being configured and molded to the standard needs of a Western institution, Aboriginal Australian and Indigenous databases satisfy the needs of the community to map knowledge, to house oral histories, and to embody Indigenous worldviews.

Tiered Access

Tiered access is a beneficial function leveraged in both Aboriginal Australian, Indigenous, and Western databases. Tiered access is a hierarchical framework of interaction that limits access to data related to objects. In Western databases, internal profile types, such as administrator or cataloger, limit access to records based on an individual’s role within an institution. In Aboriginal Australian and Indigenous databases, tiering of access can be based upon an individual’s gender and status in their community, such as an elder. This limited access is incorporated into database systems according to the profile attributes.27 A database may also limit access if an object is tabu (off-limits, sacred), as seen in the Vanuatu Kaljoral Senta’s database system which enacts Indigenous protocol restrictions. Tiering users’ access to object records supports the use of Indigenous community protocols for cultural heritage objects.


image

26 “Yolŋu Studies,” Charles Darwin University, https://learnline.cdu.edu.au/yolngustudies/ (accessed Mar. 23, 2024).

27 Kimberly Christen, “Archival Challenges and Digital Solutions in Aboriginal Australia,” The SAA Archaeological Record 8, no. 2 (2008): 22.

Data Sovereignty

Indigenous data sovereignty in museums is necessary for tribal autonomy and for self-determination. When community members participate in digitization, database development, or curation, they reclaim the power to manage their own data and to tell their histories from their own perspectives.28 Due to the relatively recent reversal of power dynamics made possible through Aboriginal Australian and Indigenous databases, Indigenous stories are no longer dictated by the settler colonial nation, nor are they silenced by the Western narrative perpetuated in the settler colonial framework. Indigenous peoples retain power in the act of storytelling. Databases allow for these stories to be documented and remembered through multimedia, web-based storage.

Correct Attribution

By producing and managing personal data, Aboriginal Australian and Indigenous database users enact their right towards self-determination. In public institutions, such as museums and libraries, attribution is “the action of ascribing a work or remark to a particular author, artist, or person.”29 Art institutions experience cases of misattribution for artworks when objects are cataloged by the donor’s name or by the umbrella term of “unknown” and “culture type.” The management and use of data by Aboriginal Australian communities and Indigenous communities ensures proper use and correct attribution. When Indigenous communities are not involved in record management, misattribution may occur and result in the erasure of culture, language, and histories, becoming a mechanism for colonial possession.

Indigenous Language

A primary feature of Aboriginal Australian and Indigenous databases is the centralized use and application of an Aboriginal Australian community’s or Indigenous community’s language. Applying primarily oral languages requires consciously coding the database’s framework using alternative ontologies. Although Western databases can integrate various languages with diacritics, such as the acute accent éin French and the umlaut öin German, the database may not be programmed to incorporate primarily oral languages in a textual format. Implementing Yolŋu proved difficult, because of the language’s phonology, orthography, and phonemic sounds, “like different ‘d’ sounds.”30 Miscommunications occur because words retain more meaning than what literal translations provide.

The language of Aboriginal Australian communities is vital to developing the database’s framework, because their words retain knowledge and reflect their culture’s ontologies.31

Findability

Incorporating Indigenous languages can be difficult due to their primarily oral nature which affects the findability of records. Western databases can typically accommodate numerous languages, but primarily oral languages may be difficult to integrate because of their phonology. Oral languages require unique


image

28 Stephanie Russo Carroll, Edit Herczog, Maui Hudson, Keith Russell, and Shelley Stall, “Operationalizing the CARE and FAIR Principles for Indigenous Data Futures,” Scientific Data 8, no. 1 (2021): 108.

“Indigenous Peoples’ data comprise information and knowledge about the environment, lands, skies, resources, and non- humans with which they have relations; information about Indigenous individuals such as administrative, census, health, social, commercial, corporate, and more; and, information and knowledge about Indigenous Peoples as collectives including traditional and cultural information, oral histories, ancestral and clan knowledge, cultural sites, stories, belongings, and more.” 29 Jane Anderson and Kimberly Ann Christen, “Decolonizing Attribution: Traditions of Exclusion,” Journal of Radical Librarianship 5 (2019): 125.

30 Christie, “Words, Ontologies and Aboriginal Databases,” 57.

31 Ibid., 56.

solutions to ensure that records are findable for the local audience. Developing specific search methods helps community members who may be unfamiliar with the technology to safekeep their histories, find records, or upload information. In Yolŋu Studies, five specific search functions were included to improve record retrieval and the navigation of the interface: scrolling and clicking, key-in (which refines the list similar to drop-down), fuzzy find, drop-down, and voice recognition.32 In Aboriginal Australian databases, ease of use is a primary goal. Each aspect of an Aboriginal Australian database reflects an approach to data collection and management that is decolonized and democratized.

Decolonization Practices at Te Papa Tongarewa and The Museum of Fine Arts, Houston

Te Papa Tongarewa and the Museum of Fine Arts, Houston demonstrate distinct stages of the decolonization process: during and after recognizing colonial legacies. Te Papa has surpassed the initial acknowledgement of colonial legacies due to the alignment of the departments with its strategy that upholds mana motuhake (self-determination) and tino rangatiratanga (absolute sovereignty) using the principles of Mana Taonga, Wai 262, and the spirit of Te Tiriti o Waitangi (Treaty of Waitangi). Te Papa staff are mindful of the institution’s legacies as they encounter remnants of historical collecting practices through its expansive and diverse collections, from the sciences to the arts. In comparison, the scope of MFAH’s collections is narrower, but colonial legacies still exist as modern adaptations in the newer art object records. MFAH is in the acknowledgement phase of decolonization as professionals are seeking to integrate Indigenous priorities and inclusive practices across museum departments. Decolonization in Western institutions involves active sociological or technological processes or applications to reflect community ideologies in a database’s infrastructure and in its ultimate purpose to safekeep information for use by communities.

The Museum of Fine Arts, Houston

The Museum of Fine Arts, Houston, understood as a Western “universal survey museum,” is a fine art museum in the initial stages of the decolonization process: recognizing and acknowledging colonial legacies. In this stage, professionals are recognizing colonial legacies and are working towards implementing decolonization practices. MFAH is at a historical juncture, balancing its origins as a colonial-conceptualized institution with contemporary ideological practices. Conversing with MFAH professionals provided the feasibility of implementing the new systemic practices by institutions seeking to adopt Indigenous-based cataloging practices. MFAH staff are implementing decolonization practices while working through current limitations from their administration and cataloging practices. Their record-keeping involves maintaining the historic practice of keeping physical records alongside a digital asset management system. The Museum System (TMS), a highly customized, off-the-shelf database, was chosen for its many strengths, one of which is its extensive, complex framework that is beneficial for the 70,000 + artworks housed in MFAH’s seven buildings.

Through email correspondence with A.P., an MFAH professional, and a phone call with Julie Bakke, MFAH Registrar, I learned about the process of defining and applying decolonization in a Western, fine arts institution.33 I would like to acknowledge that the information provided by the two professionals does not represent the opinions of the institution, or those of other staff members. The MFAH professional described decolonization practices for MFAH’s outward facing information. Bakke provided information regarding decolonization processes in MFAH’s extensive collections and in her daily registrar duties of cataloging information using MFAH’s TMS, Gallery Systems database.


image

32 Ibid., 62.

33 A.P (anonymous professional)

Decolonizing elements that were evident include community inclusion through visual representation, improved attribution, and Indigenous language integration.

Decolonization efforts

MFAH’s cataloging efforts are at an intersection of past and present practices. Decolonization practices are integrated into TMS by increasing sensitivity to languages present in cataloging. Bakke describes how Indigenous language integration has been normalized and most often applied to the “Artist” and “Culture” headings. Bakke used the example of the Guides record, to showcase areas in which an Indigenous language is commonly incorporated (Figure 1). The “Artist” heading first features the object creator’s name, Rose B. Simpson, followed by Kha’p’o, Owingeh (Santa Clara Pueblo) which is the artist’s culture. Correctly attributing an artist’s culture is important because it is also a part of their identity which informs the work’s meaning and design. MFAH’s TMS system is also capable of incorporating diacritics for words, commonly featured under the “Title” or “Artist” headings. If TMS’s features cannot support certain practices, modules are then implemented. Current integrated modules are eMuseum and Conservation Studio. The ability to incorporate modules allows MFAH staff to broaden TMS’s capabilities by providing further functionality beyond the database’s original features.

This indicates that implementing more decolonization practices is possible over time. MFAH’s TMS system, used to house records and manage collections, is important for the continued implementation of decolonizing processes.


image

Figure 1: Screenshot of an object record from MFAH’s TMS system

The Museum of New Zealand Te Papa Tongarewa

To better care for collections, Te Papa staff centralize a care and respect-based praxis for other nations’ treasures relating to history, art, anthropology, archaeology, or the sciences. Although Te Papa upholds new priorities, its colonial origins are still present in their records.

The Museum of New Zealand Te Papa Tongarewa, founded in 1865 in Wellington, Aotearoa (New Zealand), consists of objects collected nationally and globally relating to the arts, sciences, and cultural history. Te Papa has publicly participated in decolonization processes since the late 1980s. At this time, staff were planning Te Papa’s new museum complex which was completed in 1998 along Wellington’s waterfront. Te Papa’s goals were oriented towards centralizing Māori voices in exhibitions and improving the representation of Aotearoa’s growing diversity. These goals affected all institutional departments and their technologies. With its Te Rautaki o Te Papa (guiding strategy), revised in 2023, staff have moved beyond the acknowledgement of colonial legacies and the notion of “decolonization.” Te Papa’s purpose is to “understand and treasure the past, to enrich the present, and to meet the challenges of the future.”34 While Te Papa’s priority of partnering with Māori to better represent their worldviews is internationally acknowledged, the museum’s colonial origins continue to impact the institution today.

The acknowledgement of colonial legacies and the drive to improve Māori self-determination is evident in front-facing and backend information. In the following section, I address how current professionals are addressing legacy data.

To better understand how Te Papa’s staff addresses the institution’s colonial legacies in its data management practices, I interviewed three professionals who interact with legacy data in their database, EMu. I conversed with Kirsty Cox, Manager Digital & Collections Information Systems, and Gareth Watkins, the Collections Data Manager who are both a part of the Collections and Research department. I also spoke with Amber Aranui, the Mātauranga Māori (Māori knowledge) curator whose work with the collections then helps data to become externally visible. The work of Cox and Watkins reveals that the efforts required to “decolonize” or enhance records does not rest solely on altering the database framework and the existing data. Decolonization also occurs through forging deep collaborations with iwi (local tribes), connecting with Aotearoa’s diverse communities, and implementing Indigenous ontologies into both personal and institutional practices.

Decolonization Efforts

Staff have moved beyond the initial acknowledgement of colonial legacies, evident through the implementation and adherence of iwi-based principles, values, and protocols. Te Papa’s current efforts are centered upon care – caring for iwi and their values, their objects, their representation, and their opinions. These principles include Mana Taonga, Te Papa’s structured process of engagement with local communities, and Wai 262, also known as the Native Flora, Fauna, and Intellectual Property Rights Claim. Staff are actively working with iwi to improve mana motuhake, tino rangatiratanga, kumanu taonga (caring for treasures), and kaitiakitanga of taonga (guardianship of treasures). When addressing colonial legacies to make the information “better,” the term decolonization is replaced by “reparative description” and “inclusive cataloging practices.” Aranui describes how Te Papa is a place where decolonization is seen in their actions and the type of work they do rather than in what they say.

To best address colonial legacies, Cox and Watkins live by the phrase, “make it easier, make it better.” This mantra helps the Collections team to focus their efforts. Their current methods of cleaning data or


image

34 “Te Rautaki o Te Papa,” Our Strategy | Te Papa, https://www.tepapa.govt.nz/about/what-we-do/our-strategy, accessed March 6, 2024.

implementing “data carpentry” are applicable to other institutions. I present their mantra as a two-step process which results in a more attainable implementation of Māori protocols. Auditing data results in Cox and Watkin’s ability to better facilitate the means to implement mechanisms that “enable responsible discovery” and “appropriate attribution.”

“Making it easier”

Māori-centered principles are made tangible through the database. The first step of the mantra, to make their work easier, occurs through auditing data. This involves a comprehensive assessment of EMu’s data for a specific department, such as Mātauranga Māori, for a specific object type, or for EMu’s entire dataset. The process of auditing data has been streamlined through using Python and OpenRefine. To audit data, a CSV (comma separated value) file is downloaded from EMu and uploaded to other programs to visualize information. A short script was created in Python using the xlsxwriter spreadsheet module and the Pillow module for embedding and manipulating images. Similar requests occur weekly where hundreds to thousands of rows are condensed for simple data visualization. These external audits enhance EMu queries, because EMu users can target specific data using external information without searching through each record.

The second step of making their work easier is to provide information using data visualization software. Rather than relying upon EMu’s complicated software, external programs are used to understand the roots of colonialism in Te Papa’s data. Watkins described the plethora of opportunities to collect and visualize data now possible through AI software. To efficiently download EMu’s data, Watkins developed Python script presets for future downloads to make the process more efficient. Files developed using Python are then uploaded to programs such as OpenRefine, a free application, and Microsoft 365’s Power BI. After uploading the condensed file, errors are then outlined and refined using drop-down menu options, which provide alternate interfaces to select and visualize data, such as the physical site of an object.

“Making it better”

Improving their cataloging practices by streamlining data analysis enables Te Papa staff to make EMu’s data “better.” Sharing visualized data through a recently integrated quarterly valuation allows staff to more easily target specific colonial legacies. Data audits provide recommendations for record updates and facilitate the enhancement of terminology to improve record discovery on Te Papa’s website. The review is purposed to recommend specific vocabularies when cataloging. The data audit provides answers to certain questions regarding sensitive vocabulary, such as the frequent appearance of “retard” which became a false positive, due to the common inclusion of “retardant” for a method used in object safety protocols. Data cleanup is multi-departmental, meaning that it applies to each of Te Papa’s staff departments, because colonial legacies are engrained into all historic data.

During the process of making records “better,” there are specific tools or functions in EMu that support reparative efforts in the data fields or in the database, itself. In reparative descriptions and inclusive cataloging practices, Cox and Aranui describe the work of editing records as “enhancing” or as “iterative improvement.” This work involves addressing, adding, or altering information to better represent the common values and ontologies of an object’s community of origin. Enhancing historic records containing legacy data occurs in fields, such as title, object classification, and production place. Cox describes the loaded meaning behind certain prefixes used for object IDs, such as ME (multi ethnology), FE (foreign ethnology), and PA (physical anthropology). These prefixes reflect colonial ontologies and their ways of organizing and understanding information. Physical anthropology numbers and their prefixes are typically relegated to the former number field and are replaced with new accession numbers.

For Emma Roache, librarian at the National Library of New Zealand, “remedy does not mean remove.”35 At Te Papa, records are enhanced, but the histories represented in the records are not erased.

Modules or functions available in EMu support the incorporation of te reo Māori and their protocols. One database feature that supports the adherence of Māori object protocols is the image tile. This feature is necessary to safekeep materials due to numerous sensitive objects and the vast unpublished collection of taonga Māori. Cox describes how the image tiles act as triggers for cultural safety or sensitivity regarding human remains or nudity. The tiles are an added layer of protection to warn EMu users about a record’s contents. Iwi perspectives and narratives regarding their taonga Māori are included in web summary, which is a public, free text field. “Description” and “significance” are private, free text fields used for sensitive information. EMu’s tiered access also enables records to be retired, accessed only by Administration-level profiles. If an object is repatriated, the record is retired and may receive the status of de-accessioned or repatriated, but the terminology has not been consistent for past Te Papa users.

Implementing bilingual cataloging practices and using te reo Māori as the preferred term helps users, such as tengata whenua, to locate cultural heritage materials. EMu supports the inclusion of te reo through the database’s thesaurus function. Te Papa staff implemented a te reo Māori vocabulary list which draws standardized terms and Māori content from Ngā Upoko Tukutuku, a web-based thesaurus primarily purposed for cataloging. Tukutuku provides “a structured path to a Māori world view within library and archival cataloguing and description.”36 Integrating te reo using Tukutuku is integral to reparative cataloging which seeks to improve iwi inclusion, because many iwi might not know that their taonga Māori are in the institution. Watkins recalled that Te Papa retains “about 33,000 records for the taonga Māori collection, and 20% aren't published.” The unpublished records remain private if iwi have not given clearance to publish the records. Implementing te reo as a primary search term increases the likelihood of iwi being reunited with their taonga Māori. This inclusive cataloging binary language practice recognizes te mana raraunga virtual wānanga (data sovereignty) and the sovereignty of other cultures. The presence of te reo in EMu is the same linguistic evidence of a decolonized interface, evident in Aboriginal Australian and Indigenous databases, that supports Indigenous sovereignty.

Although EMu’s thesaurus feature ensures interoperable vocabulary, an ethical issue arises in the use of one authoritative, standardized version of te reo Māori. Māori of Aotearoa are a diverse culture consisting of whānau (extended families), hapū (sub-tribal groups) and iwi (tribe) that maintain differing dialects and worldviews. Acknowledging the diversity of iwi in Aotearoa is like the use of “peoples” to signify and recognize the cultural diversity in the term “Indigenous peoples.” Although multi-language cataloging is practiced, the catalogers implement a standardized form of Māori which originated from the Ngāti Kahungunu’s tribal dialect and who are located along Aotearoa’s eastern coast of the North Island. This iwi, according to Cox, greatly impacted academia because of their strong involvement, as well as their more affluent status which afforded more opportunities for influencing language standardization.

Implementing one, standardized Māori language may lose integral meanings present in local dialects. Although standardizing te reo affects the retainment of meaning, te reo inclusion is ultimately beneficial for aiding iwi to rediscover their cultural heritage.

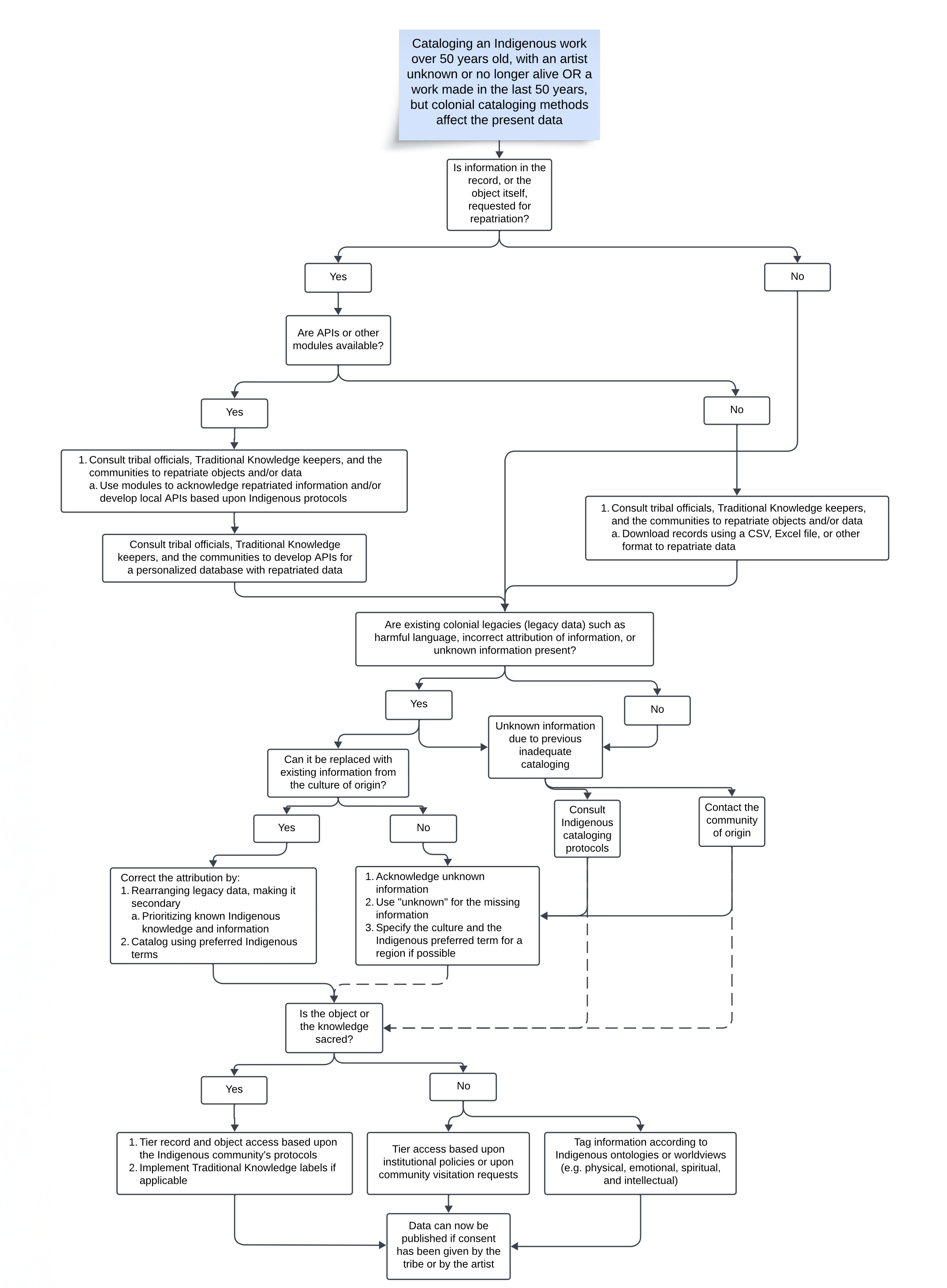
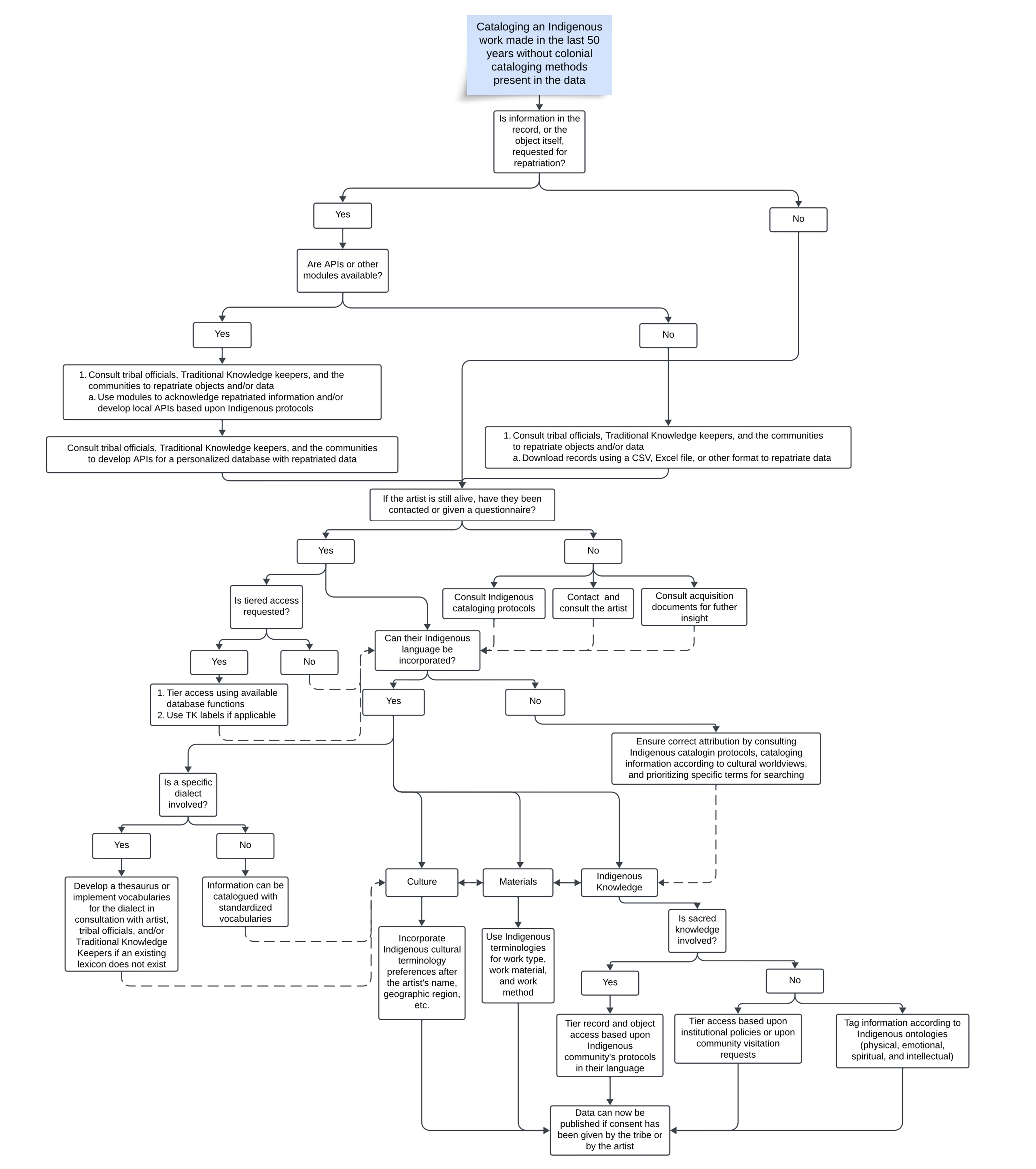
Along with the difference in institutional types, colonial legacies also differ according to the age of the record or the object itself. Figures 2 and 3 illustrate the differences in cataloging methods between records created within the last fifty years or further in the past. I developed the flow chart to aid professionals seeking to catalog an Indigenous record using decolonized, inclusive practices. The


image

35 Roache, “Updating the Language We Use to Describe Our Collections.”

36 “Ngā Upoko Tukutuku,” National Library of New Zealand, https://natlib.govt.nz/librarians/nga-upoko-tukutuku, accessed March 6, 2024.


image


Figure 2: Cataloging an Indigenous work over 50 years old, with an artist unknown or no longer alive OR a work made in the last 50 years, but colonial cataloging methods affect the present data.


image


Figure 3: Cataloging an Indigenous work made in the last 50 years without colonial cataloging methods present in the data.

workflow addresses most ethical considerations or dilemmas. The steps are based upon information from academic sources, Aboriginal Australian or Indigenous policies, or from knowledge gleaned from conversations with current professionals at Te Papa Tongarewa and the Museum of Fine Arts, Houston. The workflow’s initial steps support the self determination of Aboriginal Australian and Indigenous peoples as they have a right to request the repatriation of their object and/or to self-determine their cataloged information. Prioritizing their understanding of objects helps to rectify misattribution and other instances of legacy data. The workflow steps progressively narrow in scope, eventually addressing specific record information. Decolonizing cataloging processes involves taking the time to listen to and learn from the artists or the peoples of an object’s culture of origin.

Conclusion

Kathryn Bunn-Marcuse quoted Tsimshian artist David R. Boxley and said, “When artists and community gather around creations from the past, the artworks serve as ‘a pebble to generate ripples of dialogue within the stream of Indigenous consciousness.’” Decolonization similarly creates ripples in academic discussions especially around inequities faced by Indigenous peoples in museums. Through acknowledging colonial legacies using a humility-based perspective, museum staff can shift away from historical methods by incorporating contemporary inclusive, equitable practices. Colonialism is integral to Western museum history, but an institution’s past does not need to dictate its present actions, the information that is disseminated, or the relationships that are fostered. By maintaining a humility-based practice and embracing an imagining methodology, professionals are better prepared to acknowledge the colonial past and work towards implementing equitable, decolonized technologies in this new approach. This new approach includes understanding how colonial histories exist in databases that are more easily found and addressed through broadly looking at data. In decolonizing databases, museums can then better care for their community and their works.

Although critics state that fully decolonizing a database is not possible, because decolonization is a process that will never be fully complete, modules exist to resolve legacies and to attend to the needs of professionals and the institution’s communities.37 Modules further the functionality of databases. Te Papa staff employ the thesaurus function to incorporate te reo, but to aptly address legacies, the data is analyzed using the external programs, Power BI and OpenRefine. MFAH staff are also implementing modules to expand their database’s functionality. eMuseum and Conservation Studio support internal collections management efforts and improve the public’s accessibility to collections. Publishing object records and providing open access to certain information and image files dismantles the museum’s hierarchical position. However, what is feasible at Te Papa in regards to the open access of records will be different at MFAH. Modules incorporated in MFAH’s TMS system allows information to be published or to be more findable. Efforts to incorporate external programs, applications, or modules at Te Papa and MFAH reveal that the limitations of technology do not have to hinder progress.

Although the ways in which colonial legacies appear in records differ, such as missing information regarding provenance or how creators are addressed, acknowledging how colonialism is engrained is necessary for creating decolonized, systemic change. Then, the institution and its technologies will reflect a more decolonized, inclusive perspective. In pursuing Māori values at Te Papa using the mantra, “make it easier, make it better,” actions reflect an intersectional, care-centered praxis. Data auditing and record enhancement results in improved cataloging practices, findable data, accurate attribution, and the integration of Māori cultural protocols. Information becomes more usable and findable for Indigenous communities through reparative descriptions and inclusive cataloging practices. Auditing data


image

37 Smith, Decolonizing Methodologies: Research and Indigenous Peoples, 59.

streamlines the process of finding and enhancing legacy data. The streamlined process results in more allotted time for Te Papa staff to pursue other tasks and time to envision and imagine possibilities regarding improvements at the institution.

At Te Papa and MFAH, change looks like altered policies and community-curated exhibitions. Change also includes communities interacting with collections, incorporating new methods of organizing information, applying Indigenous tiered access, acknowledging and supporting Indigenous sovereignty and self-determination, and recognizing the diversity of audiences and their varying needs. These changes are actualized over an extended period of time as colonial legacies are recognized and slowly rectified. Professionals do not need to be wary of discussing their efforts, because each institution will experience decolonization differently. Returning to old records to update information will take time.

Thus, learning how to best incorporate alternate practices for current cataloging ensures improved records for the future. Their efforts to incorporate Indigenous preferences embodies the processes and work to support decolonization, present in Aboriginal Australian and Indigenous databases, such as the inclusion of Indigenous language which supports Indigenous self-determination. Although complete decolonization may not be possible, this type of work requires lifelong activism which will result in museum spaces that truly reflect local and global communities.


Bibliography

Anderson, Jane, and Kimberly Ann Christen. “Decolonizing Attribution: Traditions of Exclusion.”

Journal of Radical Librarianship 5 (2019): 113–152.

Bunn-Marcuse, Kathryn, and Aldona Jonaitis, eds. Unsettling Native Art Histories on the Northwest Coast.

Seattle: University of Washington Press, 2020.

Carroll, Stephanie Russo, Edit Herczog, Maui Hudson, Keith Russell, and Shelley Stall. “Operationalizing the CARE and FAIR Principles for Indigenous Data Futures.” Scientific Data 8, no. 1 (2021): 1–6.

Charles Darwin University. “Yolŋu Studies.” Accessed March 23, 2024. https://learnline.cdu.edu.au/yolngustudies/.

Christen, Kimberly. “Archival Challenges and Digital Solutions in Aboriginal Australia.” The SAA Archaeological Record 8, no. 2 (2008): 21–24.

Christie, Michael. “Words, Ontologies and Aboriginal Databases.” Media International Australia 116, no. 1 (2005): 52–63.

Christie, Michael, and Helen Verran. “Digital Lives in Postcolonial Aboriginal Australia.” Journal of Material Culture 18, no. 3 (2013): 299–317.

Duarte, Marisa Elena, and Miranda Belarde-Lewis. “Imagining: Creating Spaces for Indigenous Ontologies.” Cataloging & Classification Quarterly 53, no. 5–6 (2015): 677–702.

Echavarri, Glenys Ong. “Decolonizing Museums: Perspectives from Indigenous Museum Professionals.” MuseumsForward (2021): 1–23. https://digital.lib.washington.edu/researchworks/bitstream/handle/1773/49516/Echavarri_De colonizingMuseums_R2021.pdf?sequence=1.

Farrell Racette, Sherry, S. A. Corbiere, and Crystal Migwans. “Pieces Left Along the Trail: Material Culture Histories and Indigenous Studies.” Sources and Methods in Indigenous Studies, 223–229. New York: Routledge, 2017.

Gilmore, Ruth Wilson. Abolition Geography: Essays Towards Liberation. London: Verso Books, 2022. Gitelman, Lisa, ed. Raw Data Is an Oxymoron. Cambridge, MA: MIT Press, 2013.

Greenhill, Eilean Hooper. Museums and the Shaping of Knowledge. London: Routledge, 1992. National Library of New Zealand. “Ngā Upoko Tukutuku.” Accessed March 6, 2024.

https://natlib.govt.nz/librarians/nga-upoko-tukutuku.

Olson, Hope A. The Power to Name: Locating the Limits of Subject Representation in Libraries. Dordrecht: Springer, 2002.

Roache, Emma. “Updating the Language We Use to Describe Our Collections.” National Library of New Zealand, February 27, 2024. https://natlib.govt.nz/blog/posts/updating-the-language-we-use-to-

describe-our-collections. Accessed March 6, 2024.

Smith, Linda Tuhiwai. Decolonizing Methodologies: Research and Indigenous Peoples. 3rd ed. London: Bloomsbury Academic, 2022.

Tai, Jessica. “Cultural Humility as a Framework for Anti-Oppressive Archival Description.” In

Reinventing the Museum: Relevance, Inclusion, and Global Responsibilities, edited by Gail Anderson, 349–

364. Lanham, MD: Rowman & Littlefield, 2023.

Te Papa. “Te Rautaki o Te Papa | Our Strategy.” Accessed March 6, 2024. https://www.tepapa.govt.nz/about/what-we-do/our-strategy.

Turner, Hannah. Cataloguing Culture: Legacies of Colonialism in Museum Documentation. Vancouver: UBC Press, 2020.